香港FedEx快递服务-专业国际物流服务提供商,优质快递体验
日期:2023/11/16 10:15:15 / 来源:
raybet最新官网登录是香港FedEx快递一级核心代理商,可享受优先排仓,收货价可低至FedEx快递官方价2-4折,优惠力度大、价格便宜、渠道稳定、旺季不排仓,如果您要寄FedEx快递请联系我们在线客服或拨打:0755-27777171。
香港FedEx快递服务优势
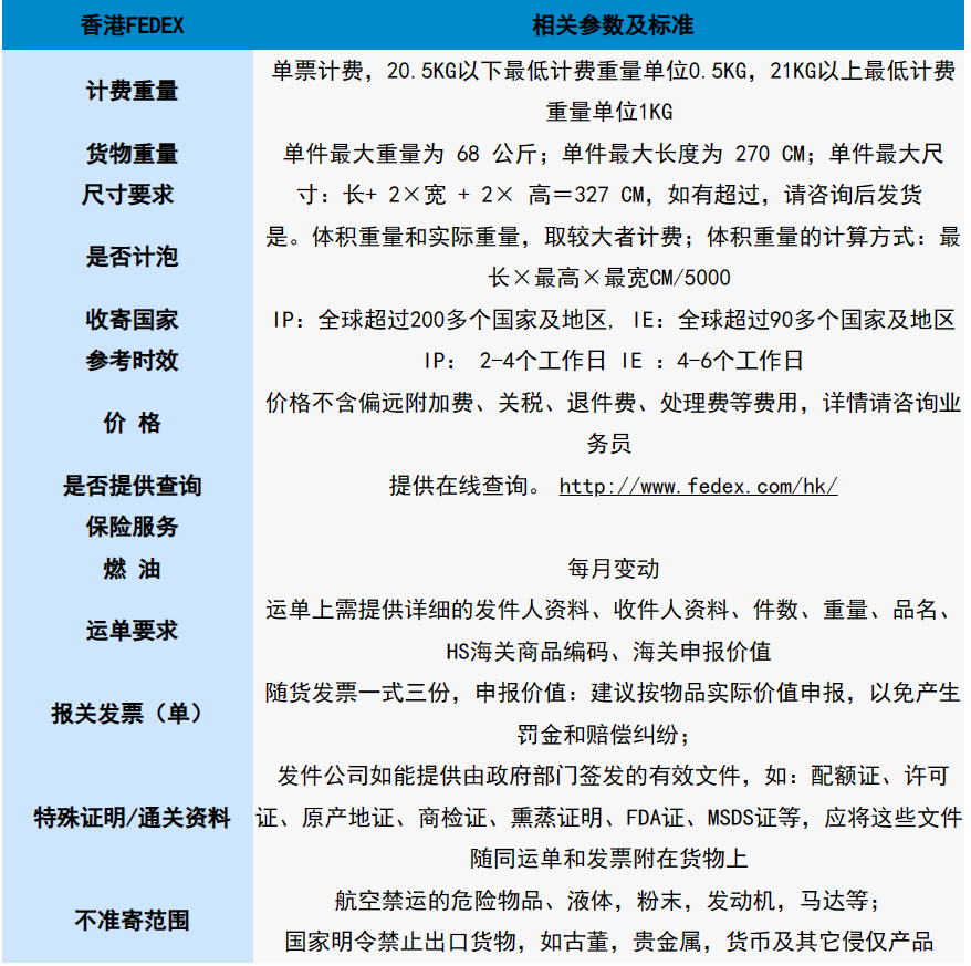
1.服务范围广:服务覆盖220个国家及地区。
2.全程可跟踪:可在联邦官网全程追踪查询详细信息
3.时效有保证:通过联邦快递网络运输舱位有保证,门到门派送,安全有保证
4.价格有优势:价格优惠折扣低

目的地关税费用:各国家海关税法规定各不相同。目的地产生相关税费由收件人支付。如目的地收件人拒付关税,发件人应无条件支付目的地所产生的关税及相关费用
附加费用:偏远附加费,燃油附加费,更改地址派送费,住宅区附加费等费用,详见价格附注。
退件:相关退件会先退到香港公司。货件赔偿:
1、易碎品请自行包装好,否则破碎我们概不负责,货物运转中若发生丢失、破碎、赔偿,以寄件人随货提供的商业发票(或者形式发票)上载明的申报价值作为赔偿价值的参考依据,对实际遗失或损毁部分进行赔偿,但每票货最高赔偿额不超过100美金,我司不承担任何因快件遗失、损坏或延误引起的连带损失。若客户有额外要求可自行购买货物保险。
2、在遗失或损毁事件发生后,发货公司提供的任何与原随货商业发票(或者形式发票)上载明的申报价值不相同的货物价值,我们都将不予承认。
3、请在事发之日起10天内向我司反映并出具书面索赔函,否则不予受理。同时我们不承担国际快件因航班延误或航班舱位问题所导致的一切责任及费用。
操作要求
一、 交接清单要求
1、交货清单须备注相应的产品名称,运单号码、快件类型、重量、件数、目的地国家、付款方式等内容。
2、随货须提供一式三份的发票,发票上必须提供对应品名的HS海关商品编码,申报品名详细,建议:品名+材质+用途,按物品实际价值申报,以免产生高额关税及罚金。式等内容。
二、运单使用及要求:
1、运单上需提供详细的发件人资料、收件人资料、件数、重量、品名、HS海关商品编码、海关申报价值
2、运单上必须有收件人电话,收件人公司名或者收件人名
3、联邦不接受PO.BOX地址服务
4、不完整的地址,如:只有国家和城市名的情况下,除非在运单上选取HOLD at FedEx Location,让收件人自取,否则联邦不会收寄。
三、包装要求:
包装要求完好无损,不接受木箱包装
香港FedEx快递 香港FedEx快递公司 香港FedEx快递代理 香港联邦快递
//m.bjhdsx48.com/cases/guojikuaidi/2379.html 香港FedEx快递服务-专业国际物流服务提供商,优质快递体验
推荐内容 Recommended
- 国际快递代收服务-高效、可信赖08-14
- 国际快递服务-快捷、可靠的国际快…11-28
- 香港DHL快递服务-全球最快速、最安…11-16
- 中国DHL快递服务-快速、可靠、全球…11-15
- 清关指南|进口|DHL中国01-09
- 国际快递运费查询平台-全球快递运…05-07
- 香港UPS快递服务-接世界更便捷,国…11-16
- 中国UPS快递服务-高效物流解决方案…11-15
- DHL出口,进口以及派送服务01-09
- HSTExpress-一站式国际快递服务12-12
相关内容 Related
- 国际快递服务 | 全球化的物流服务…01-08
- HSTExpress-一站式国际快递服务12-12
- 国际快递服务-快捷、可靠的国际快…11-28
- 国际快递代收服务-高效、可信赖08-14
- 国际快递运费查询平台-全球快递运…05-07
- HST国际快递服务-全球快递公司04-15
- 国际快递服务-快捷、安全、可靠04-08
- 国际快递价格查询-便捷、透明、实…04-08
- DHL出口,进口以及派送服务01-09
- 清关指南|进口|DHL中国01-09



